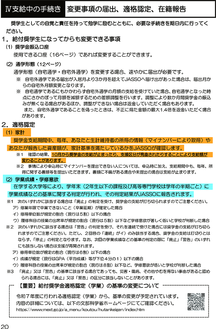
【適格認定審査について】
給付奨学生に採用後は、
卒業まで定期的にJASSOによる審査が実施されます。(適格認定)
この審査は、在学中も給付奨学金受給資格を満たしているかを確認するものです。
適格認定には「家計の適格認定」、「学業成績の適格認定」があり
受給を継続するには、両方の審査基準を満たす必要があります。
審査の結果、支援区分が変更となったり、支援が継続できない場合があります。
また、授業料等減免においても同時期、同要件で支援対象者としての
資格を満たしているかを確認します。
≪参照≫
・給付奨学生採用候補者のしおり P20【2.適格認定】(以下添付画像)
